お知らせ

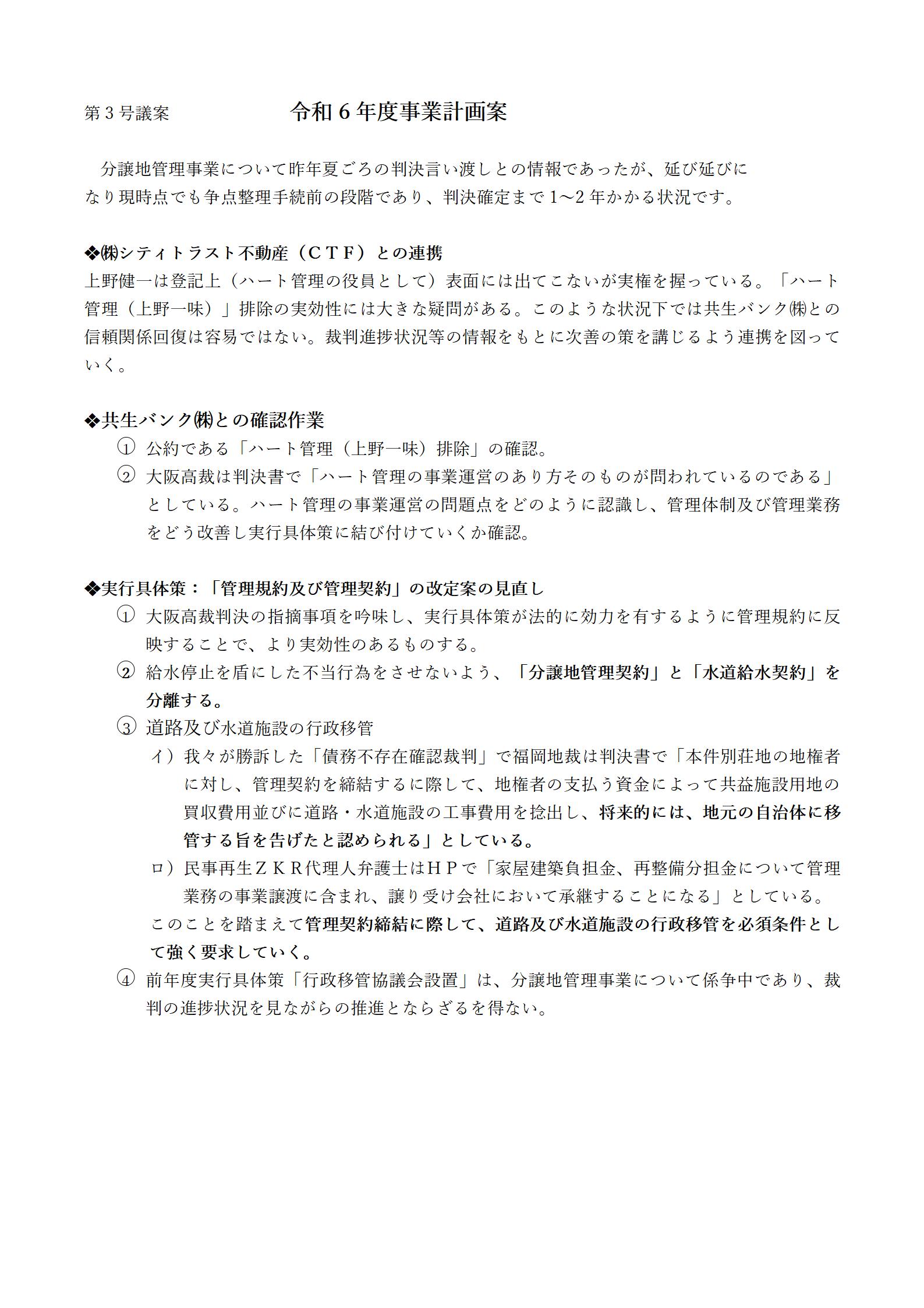
令和6年度定期総会議案書(第1号,第3号)(PDFファイル) (JPGファイル[1][2])

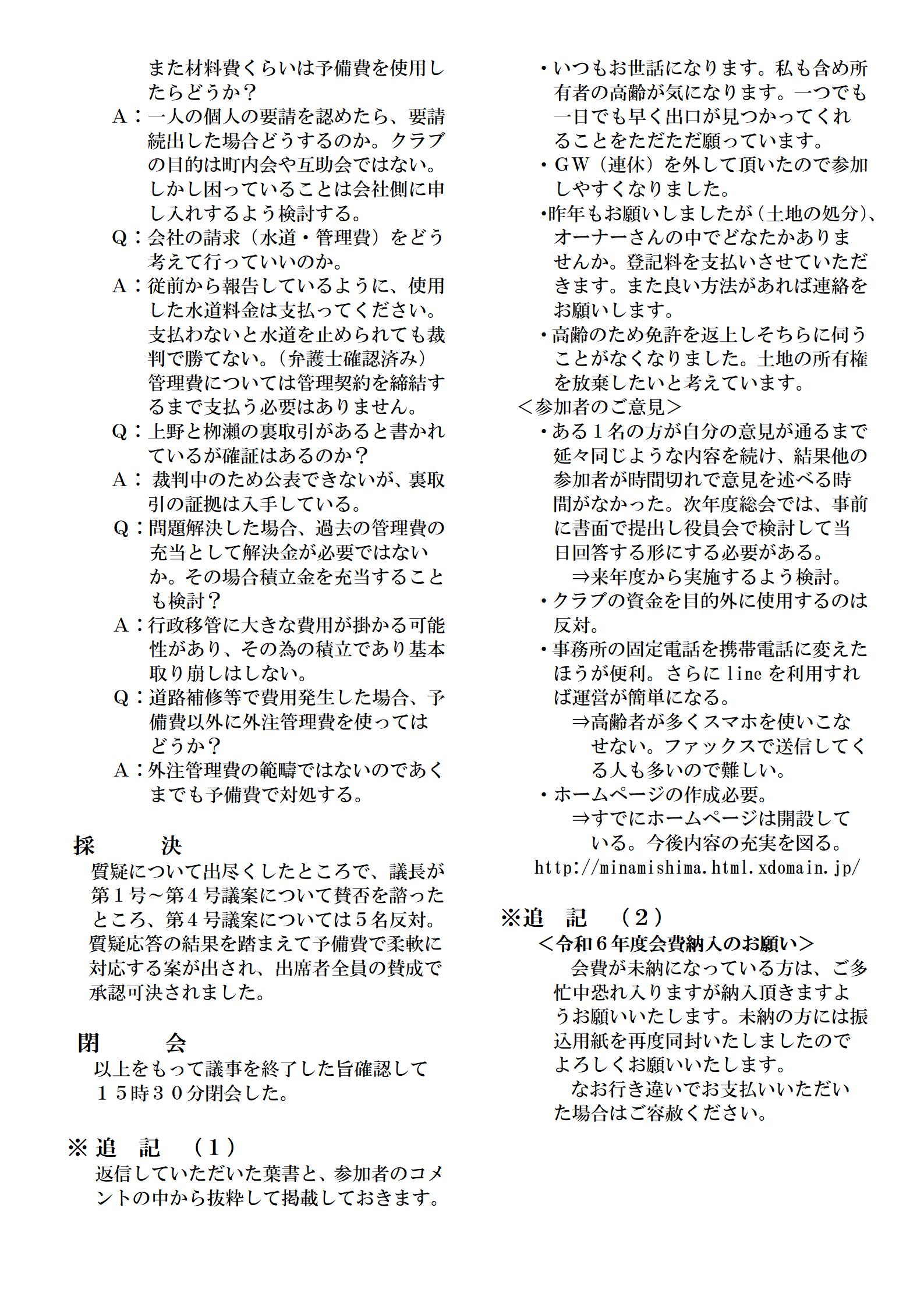
令和6年度定期総会議事録(PDFファイル) (JPGファイル[1][2])

共生バンクのグループ会社 "みんなで大家さん" こと都市綜研インベストファンド株式会社は、東京都大阪府から行政処分を受けました。

そのため "みんなで大家さん" では譲渡契約の締結を停止しているようです。

※解約希望フォームにて譲渡契約を受け付けているので、現在解約ができないことになります。



ひょうご消費者ネット「ハートランド 連絡書【理事会議決版⇒送付先ハートランド本社】」

ひょうご消費者ネット「ハートランド管理センター(株)に対する控訴審判決後 最高裁判所において上告が棄却され、逆転勝訴となりました。」

ひょうご消費者ネット「ハートランド管理センター(株)に対する差止請求訴訟控訴審判決報告」

ひょうご消費者ネット「ハートランド管理センター(旧KRG)訴訟控訴審判決(消費者法ニュース原稿より)」

騙しのテクニックにご注意(PDFファイル) (JPGファイル)

給水停止の葉書に注意(PDFファイル) (JPGファイル)

第2回木谷地域合同会議議事録(PDFファイル) (JPGファイル[1][2][3][4][5])

第2回木谷地域合同会議が開催されました(PDFファイル) (JPGファイル)

木谷地域合同会議議事録(PDFファイル) (JPGファイル[1][2][3][4][5][6])

管理費請求注意に関する一連のやり取り

別荘の売却をお考えの方 等

水道料金について 等

KRG管理センター㈱回答書要旨と見解(PDFファイル) (JPGファイル)

平成31年度定期総会開催のご案内(PDFファイル) (JPGファイル)

シテイトラスト不動産への合同質問状(PDFファイル) (JPGファイル[1][2])

木谷バイパス旧道処理工事について(PDFファイル) (JPGファイル)

受益者負担金(管理費)請求について

台風21号及び24号の被害について